课程介绍
心理咨询师职业培训
大连汇成心理咨询职业培训学校(办学许可证:人社民2102012000006号),我们将秉承“普及心理学知识,培养心理服务人才”的宗旨,以学员为中心,以帮助学员专业成长和职业发展为要义,以培训质量和服务质量为立身之本,不忘初心、砥砺前行为广大的心理学爱好者提供更加优质、专业的知识服务。
课程特色
✅系统全面的课程体系,涵盖心理咨询的各个领域;
✅经验丰富的师资团队,为你提供高质量的教学与陪伴;
✅实战与理论相结合,注重知识的应用与实践;
✅贴心的考前冲刺服务,助你无后顾之忧顺利取证。
适合人群
🌟心理学专业的学生或教师,希望进一步深造或提升教学水平的同仁。
学习收获
课程大纲
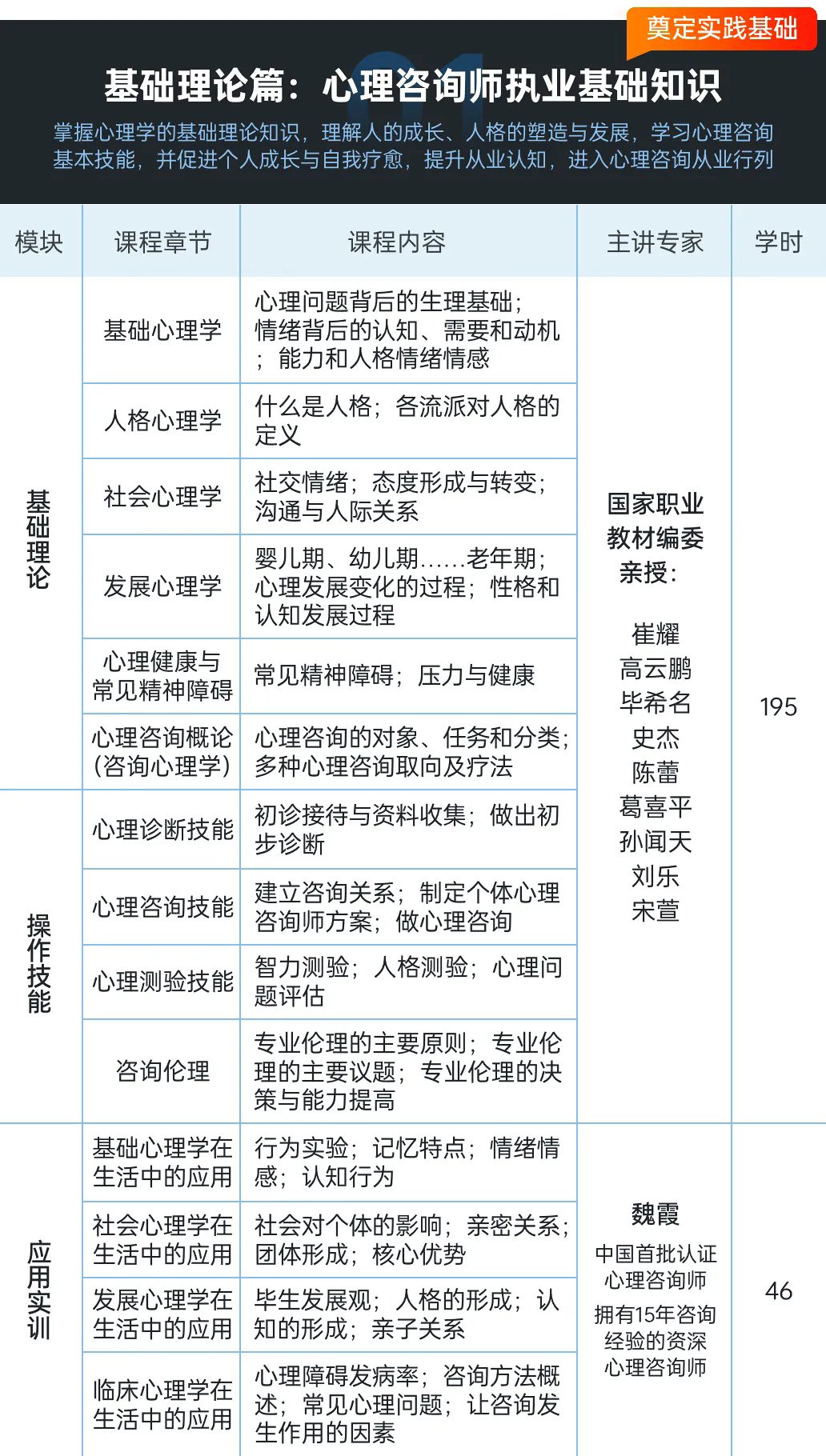
一、基础理论篇——心理咨询师执业基础知识,奠定实践基础
二、考证保障篇——了解报考信息,做好规划,高效备考
三、生活应用篇——常见心理议题的解答
💌学习收获:
对常见心理问题进行专题学习,提升自我觉察与疗愈能力,将所学知识运用到生活的方方面面,促进个人情绪管理、人际关系处理及心理调适,为个人的全面成长与发展奠定坚实的基础。
四、能力拓展篇——心理咨询实用技能
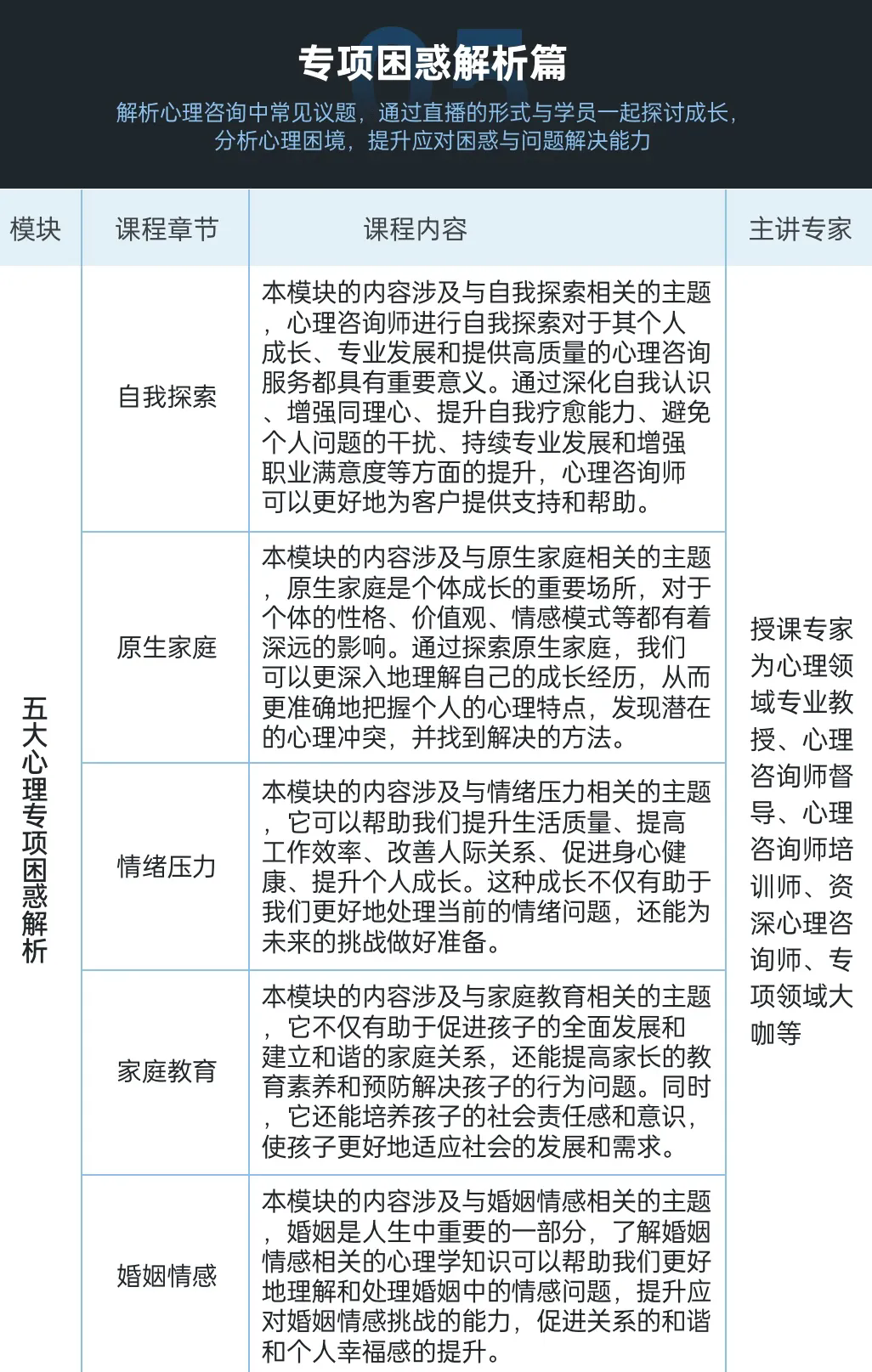
五、专项困惑解析篇——五大心理专项困惑解析(直播课)
课程细则
课程售价:3660元
学时总计:350+学时
开通有效期:2年
报名热线:0411-39768816

✅系统全面的课程体系,涵盖心理咨询的各个领域;
✅经验丰富的师资团队,为你提供高质量的教学与陪伴;
✅实战与理论相结合,注重知识的应用与实践;
✅贴心的考前冲刺服务,助你无后顾之忧顺利取证

0411-39768816