课程介绍
心理咨询师职业培训
职业生涯(Career),是指人的一生中的职业历程,是一个人一生所有与职业相连的行为与活动以及相关的态度、价值观、愿望等连续性经历的过程,也是一个人一生中职业、职位的变迁及职业目标的实现过程。
简单地说,一个人职业发展的状态、过程及结果构成了个人的职业生涯。
人的职业生活是人生全部生活的主体。
人们一生的职业历程,有着种种不同的可能:
有的人从事这种职业,有的人从事那种职业;
有的人一生变换多种职业,有的人终身位于一个岗位上;
有的人不断追求、事业成功,有的人穷困潦倒、无所作为
······
造成人们职业生涯的差异,有个人能力、心理、机遇方面的问题,也有社会环境的影响。
促成这些差异的关键,还有职业生涯规划。
一个人对其职业发展有一定的控制力,他可以利用所遇到的机会,结合自己的优势,进行合理的职业生涯规划,才能站在更高的维度上对自己的时间、资源进行更合理的安排,有能力选择适合自己的职业发展方向和策略。从而在自己的职业生涯中最大限度地获得成功与满足。
▐ 人人都需要主动设计自己的职业生涯▐
在如今快速变化的时代,一个人的职业越来越难以像我们父辈一样从一而终。
我们该如何向上争取机会?
是否要发展一个副业?
去创业是否合适?
是否要跳槽?
是否该转行?
这些问题笼罩着几乎每一个职场人,但却很少有人能有明确的答案,更谈不上有什么清晰的发展策略。
我们都知道,一个负责的政府必然要制定发展纲要,一个好的企业要制定3~5年的发展战略。
其实一个人也像一家公司,需要建立对行业、岗位的正确理解和判断,需要对个人的优势进行深入挖掘,然后有意识地打造自己的核心竞争力、提前积累重要的资源,而不是随波逐流,迷失于日常的琐碎之中。
在这个快速变化的时代,人人都需要学会设计自己的职业生涯,不主动设计自己的职业生涯,那就只能被动地去应付生活塞给我们的东西。
▐ 职业生涯规划领域市场需求量巨大、应用领域众多▐
【职业生涯规划师专业基础班】课程将会帮助你搭建起一个科学、全面的生涯发展思维框架,这一方面可以带领你更深刻地认识自己、挖掘自己的核心竞争力、解除自己的职业困惑、找到心动的方向;另一方面还可以掌握几套本土化、落地可实操的工具模型,成为一个专业的职业生涯规划师,能够做到自助助人。
1. 遇到职业困惑、生涯问题的职场人
2. 心理学爱好者、从业者,获取一个更广泛的业务场景
3. 人力资源从业者,包括HR、企业培训师、猎头等
4. 企业中高层管理者,激发员工动力、搭建高效团队
5. 中学、高校老师及教育培训机构从业者,夯实基础、提升专业度
6. 职业规划从业者,包括就业指导师、高考志愿填报师、个人发展顾问等
本课程的师资涵盖了业内顶尖的学者和实践专家,既有专业的理论学术分享,又有来自大量咨询实践的经验总结。
本课程虽然包含着较为经典的理论和落地的实操学习,但其中的知识点和案例都与我们日常工作中的常见问题紧密结合,让新手也很容易产生体感和共鸣,适合因为不同原因前来学习职业生涯规划的同学。
自己目前的发展是否陷入了困局?自己的核心竞争力究竟在哪里?自己目前现在的发展决策是否合理科学?
随着课程学习的展开,每一个学员都会在这个过程中全面梳理一遍自己,让自己在现在的工作中就能受益。
不同于市场上常见的仅以某些个人职场经验为基础,在职业生涯规划中片面追求职业高度、金钱收益,把人作为工具的导向。本课程基于华夏思源在心理专业领域多年的积淀,做到以“人”为核心,对“人”的分析维度更加丰富且透彻,能更好地帮助人们实现多元化发展。
1、系统掌握职业生涯规划相应的基础知识;
2、掌握职业生涯规划师成长脉络;
3、全面梳理自身职业发展状况;
4、初步掌握职业生涯规划的工具模型,能够给与来询者不同的视角和启发;
5、初步掌握职业问题的基本诊断要点;
6、实现个人成长,学会用生涯理论解决生活中遇到的难题。
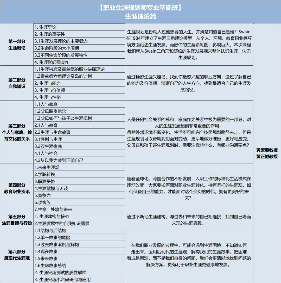
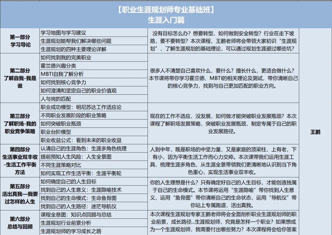
课程由【生涯入门篇】、【生涯理论篇】、【生涯实务篇】三大部分组成,共105个学时。
(点击可查看图片)
(点击可查看图片)
(点击可查看图片)
开通期限:2年
学习费用:5980元
1. 遇到职业困惑、生涯问题的职场人
2. 心理学爱好者、从业者,获取一个更广泛的业务场景
3. 人力资源从业者,包括HR、企业培训师、猎头等
4. 企业中高层管理者,激发员工动力、搭建高效团队
5. 中学、高校老师及教育培训机构从业者,夯实基础、提升专业度
6. 职业规划从业者,包括就业指导师、高考志愿填报师、个人发展顾问等

0411-39768816